本人女单身电话微信号加100块约3小时上门人到付款 ,全国大圈高端工作室 ,qq二维码免费叫小妹,九品升级毕业区(场所)

裕乾主营楼宇自控系统,智能化集成系统,能耗监测系统,提供能源管理,节能监测,设备监控,智慧电梯,智能照明,智慧银行,智慧消防,安全用电等智能化系统.我们致力于为客户提供高品质,高效率,高安全性的智能化解决方案!

400-6569-698
商务合作

热线电话

400-6569-698

微信咨询
裕乾电子科技微信二维码
新闻banner图

简述环境监测系统电化学传感器??椋?/b>

发布日期:2020-10-15 发布人:裕乾环境监测系统  本文关键词: 环境监测系统 传感器


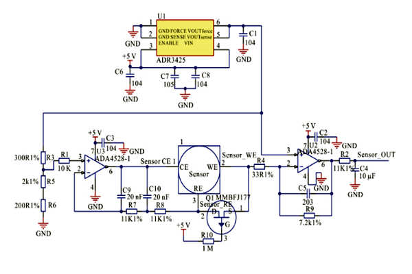
电化学传感器??槭?span style="text-indent: 2em; color: rgb(255, 0, 0);">环境监测系统研究中的最重要部分之一,实现对大气中NO2、SO2、CO、O3 4种气体浓度的监测。核心传感器采用进口的三电极电化学传感器。电化学传感器??橛?V进行供电。

简述环境监测系统电化学传感器???!(图1)

如图所示,U3运放组成恒电位电路,连接到电化学传感器的CE和RE电极上。有了此恒定电位,电化学传感器可以处于稳定工作状态。当有可监测气体时,气体和电化学传感器产生氧化或还原反应,产生微弱电流,在WE电极上输出。输出电流的大小和气体的浓度呈线性关系。监测出WE输出电流的大小即可以运算得出气体的浓度值。运放U2组成跨阻放大和滤波电路,可以将电流信号转换为电压信号,并进行放大和滤波,提高信号信噪比。放大倍数由R9进行调节,适用于不同的传感器和量程。Q1用于对传感器进行保护。当环境监测系统断电时,Q1会将RE和WE短路,电化学传感器将处于关断保护状态,不会影响使用寿命。另外,当环境监测系统重新通电后,系统可以快速进入工作状态,避免漫长的预热状态时间。R3、R5和R6用于调节电化学传感器的偏置电压。

微信二维码

扫码加微信咨询产品、免费报价

裕乾(4006569698,m.vwsrts.cn)是一家智慧化系统集成软硬件研发、销售、服务为主的高新技术企业。经过多年发展,公司已成为智慧建筑、智慧工业、智慧环保、智慧电力、智慧水利、智慧农业等领域,具有自主研发能力、自主知识产权与自主品牌一体化的先进解决方案供应商、系统集成综合服务商。

商务合作

热线电话

156-9231-2052

微信咨询
裕乾电子科技微信二维码